世界杯小组赛积分入口全方位解析
每逢世界杯开赛,球迷除了关注赛程与进球,更离不开一个核心信息枢纽——世界杯小组赛积分入口。这是了解各队出线形势、推演淘汰赛对阵、追踪冷门和奇迹的关键起点。无论你是资深球迷还是临时“入坑”的新粉,只要能快速找到并读懂积分入口,就能在信息爆炸的赛事期间始终保持清晰视角,不再被各种碎片化资讯牵着走。

世界杯小组赛积分入口的真实含义
很多人提到世界杯小组赛积分入口时,第一反应通常是一个网页链接或一个APP功能按钮,但它背后的含义远不止“入口”这两个字。从功能维度看,它是一个集中展示各小组积分排名、胜平负记录、净胜球与出线形势的综合窗口;从体验维度看,它是球迷与赛事之间的第一道数据接口,是人们理解世界杯竞技逻辑的起点。一个设计良好的积分入口,不仅要显示数据,还要让用户能一眼看懂“谁可能出线”“谁已经提前出局”“谁还握有理论希望”。
为什么积分入口在小组赛阶段如此关键
世界杯小组赛阶段的复杂之处在于,球队命运往往不是由一场比赛决定,而是由多场交织的结果共同塑造。传统的观看方式只盯着某一两场强强对话,很容易忽略其他对手的积分变化。但通过一个清晰的世界杯小组赛积分入口,球迷可以实时回到整体视角,理解每场比赛在全局中的权重。例如,当你看到某支球队两轮过后积四分,而竞争对手只有一分时,就能判断最后一轮它是“求稳出线”还是必须“背水一战”。这种全局感只靠单场比赛直播很难获得,必须依赖于结构化的积分信息展示。
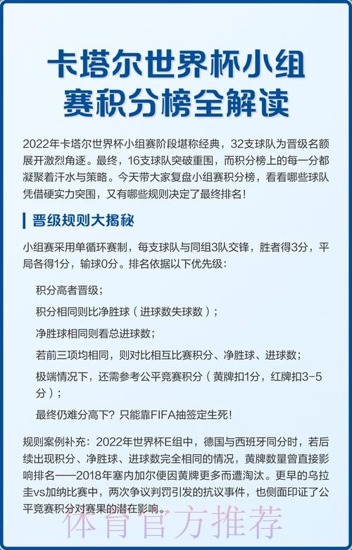
积分规则如何在入口中被清晰呈现
世界杯的小组赛积分规则看似简单——赢三分、平一分、输零分——但一旦涉及出线排序,就会牵扯到净胜球、总进球、相互战绩乃至公平竞赛积分等复杂细则。优秀的积分入口往往会在页面显著位置给出简洁说明,并通过可视化设计减轻理解负担。比如,在积分表右侧增加净胜球柱状条,让用户无需阅读大量数字就能直观比较;又或者在鼠标悬停或轻触球队名称时,弹出该队所有小组赛场次结果和进失球统计,让用户可以快速判断其优势究竟在哪里。一些网站还会为关键的排名争议项设置“规则说明”按钮,帮助新手球迷理解为何同分球队会出现不同名次。
从入口到决策 球迷如何利用积分信息

对于普通观赛者来说,世界杯小组赛积分入口的最大价值,在于帮助自己更好地规划观赛和互动。通过分析积分入口中的数据,你可以做出诸多决策:
一是观赛选择。若某小组已提前确定出线球队,那么最后一轮的部分比赛竞争强度可能下降,而另一组积分胶着的比赛反而更值得熬夜守候。二是社交讨论。当你在社交平台参与话题时,引用积分入口中的关键数据,比如“某队两轮仅积一分且净胜球为负,最后一战必须大胜才有可能晋级”,比单纯说“他们形势很难”更有说服力。三是理性预测。如果你参与竞猜或比分预测,通过积分表观察球队是否需要大举进攻抢净胜球,就能做出更符合赛况逻辑的判断。
案例分析 一个小组的出线悬念如何在积分入口中被放大

设想一个典型场景 某届世界杯F组在两轮过后积分形势如下 领先的球队A两战全胜积六分 球队B一胜一负积三分 球队C两平积两分 球队D一平一负积一分。表面上看A队优势明显,但出线悬念集中在B与C之间。当你打开世界杯小组赛积分入口,会看到积分表旁往往还附有未来赛程。若最后一轮的对阵是A对C B对D 那么你便能立刻意识到 C队若战胜A队就有五分 而B队即使取胜也不过六分 若C队获胜且净胜球优势明显 仍有可能挤掉B队。这种对未来可能情景的推演 完全建立在积分入口所提供的基础数据上。许多媒体会据此制作“出线概率图”或“晋级路线图” 但其逻辑根源仍然是那张最基础的小组赛积分表。
多终端时代的世界杯小组赛积分入口形态
随着设备与平台的多样化,世界杯小组赛积分入口已经不再局限于传统网页。在移动端,体育资讯APP往往会将“积分榜”作为底部导航的固定入口之一,并在世界杯期间以显眼图标突出显示。部分OTT电视平台则在直播界面右侧嵌入实时积分侧栏,观众不需要离开直播画面就能获取当前小组形势。还有一些数据平台会推出专门的“世界杯小组赛专区”,将积分入口与赛程、数据榜单、球队档案打通,形成一站式信息枢纽。这种多终端协同的设计,让用户在不同场景下都能快速回到同一个数据基点,从而保持对赛事进程的连续理解。
如何判断一个积分入口是否专业
面对各类平台,选择一个专业可靠的世界杯小组赛积分入口尤为重要。一般而言,可以从三个维度来评估。第一是更新速度 是否能在比赛结束后短时间内完成积分和排名刷新,是否能在出现特殊情况时迅速调整。第二是规则准确度 比如面对复杂的相互战绩比较是否能正确给出排序,是否按照官方规则处理公平竞赛积分等细节。第三是信息完整度 除了基本的积分与净胜球,还是否提供射手榜链接、伤停信息入口、球队战术风格等延伸内容。一个在这三方面都表现优异的积分入口,往往能成为球迷全程依赖的“数据基地”。
从被动阅读到主动挖掘 积分入口带来的观赛升级
对许多新手球迷来说,世界杯小组赛积分入口刚开始可能只是一个查看名次的工具,但随着理解的加深,它慢慢会成为你主动挖掘信息与故事的起点。你会从“这队排第几”过渡到“这队凭什么能排到这个位置”,进而去看他们的控球率、射门次数、跑动距离等更细的指标。你也会从“某队出线了”进一步思考“他们在淘汰赛首轮会遇到哪支对手”,于是自然而然地跳转到另一个小组的积分入口,构建属于自己的整届赛事脑图。这种由数据入口驱动的观赛方式,让你不再只是被动接受解说与评论,而是在数据支撑下形成独立判断,从而获得更加立体、深度的世界杯体验。
未来趋势 智能化积分入口的想象空间
随着数据技术与人工智能的发展,未来的世界杯小组赛积分入口很可能不再局限于静态表格。我们可以预见 若将实时积分与预计积分结合 入口页面可以在比赛进行中动态展示“当前比分下的虚拟积分榜” 让用户看到某队一旦再进一球或被对手扳平 将会出现怎样的排名变化。此外 若引入简单的预测模型 积分入口还可以生成“出线概率曲线” 提示不同情景下各队晋级可能;再进一步结合个性化推荐 当你多次点击某支球队时 系统可以在积分入口顶部自动优先展示该队所在小组的积分情况。这类智能化升级 会把一个原本只负责罗列数据的页面 变成具备分析和辅助决策能力的“赛事智库”。
从某种意义上说 世界杯小组赛积分入口既是球迷理解赛制的“导航页” 也是一切战术讨论 舆论发酵 情感起伏的起点。只要学会使用它 读懂它 并在此基础上延展自己的思考 每一届世界杯就不仅是视觉盛宴 更是一次数据与逻辑交织的足球盛会。




需求表单